Friday April 2026

হটলাইন

কনটেন্টটি শেষ হাল-নাগাদ করা হয়েছে: বুধবার, ১৭ সেপ্টেম্বর, ২০১৪ এ ০১:০৩ PM

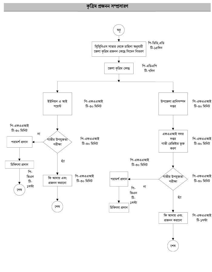
কৃত্রিম-প্রজনন-সম্প্রসারণ

কন্টেন্ট: সেবা এবং ধাপ

ফাইল ১

এক্সেসিবিলিটি

স্ক্রিন রিডার ডাউনলোড করুন